== 发布时间:2018年04月12日 ==
您现在位置:首页-招生简章-南通大学2018年综合评价录取招生简章

南通大学2018年综合评价录取招生简章

 

为进一步深化高等学校考试招生制度改革,创新人才选拔机制,推进素质教育实施和创新人才培养,根据江苏省教育厅《关于做好普通高校综合评价录取改革试点工作的通知》(苏教考[2018]6号)文件精神,2018年我校在江苏省进行“综合评价录取改革试点”招生工作。具体方案如下:

一、报名条件

具有2018年普通高等学校招生统一考试报名资格且思想品德优良、身心健康,具有明显专业兴趣、学科特长和创新潜质,外语语种为英语的高中毕业生,符合下列三大类条件之一的学生可申请报考。

1、竞赛获奖类:高中阶段获得以下奖项之一:在全国中学生学科奥林匹克竞赛省赛区竞赛(数学、物理、化学、生物、信息学)获三等奖(含)以上者;江苏省青少年科技创新大赛获三等奖(含)以上者;全国青少年科技创新大赛、“明天小小科学家”奖励活动、全国中小学电脑制作活动、中国青少年机器人大赛等中学生科技竞赛活动中获三等奖(含)以上者;全国中学生英语能力竞赛、全国创新英语大赛获全国三等奖(含)以上者;“叶圣陶杯”全国中学生新作文大赛、全国中小学生创新作文大赛获全国三等奖(含)以上者;

2、品德优秀类:思想道德品质优秀,高中阶段获地级市(含)以上优秀学生干部、三好学生荣誉称号者;

3、必测优秀类:考生学业水平测试必测科目5门课程成绩达如下三者之一:2A2B1合格、3A1B1合格、4A1合格。

二、招生计划

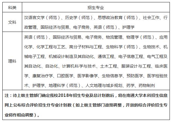
综合评价录取人数不超过学校2018年本科一批次招生计划总数的5%(约160人左右,具体以上级主管部门确定我校总体招生计划数为准)。根据学校学科优势和特色,以及代表性学科发展与人才培养的要求,拟向考生开放以下专业:

11.png

三、报名程序

我校综合评价录取申请工作实行网上报名与邮寄材料相结合的方式。

1、网上报名。4月10日至4月20日,考生登录试点高校综合评价录取招生报名系统(网址:http://bm.chsi.com.cn),按网上要求注册、填写报名信息。考生在网上提交报名信息后需打印申请表,经中学负责人签字盖章后在系统里拍照或扫描上传。考生报名信息每修改一次都需完成以上步骤,考生在提交信息时应仔细检查,以免多次重复。

2、邮寄书面材料。考生所有书面材料请用A4纸大小,于4月20日前(以当地邮戳日期为准),务必以EMS特快专递方式寄至南通大学招生办公室(南通市啬园路9号,邮编226019)。请在信封上注明“综合评价录取报名材料”字样,所交申请材料概不退还。具体书面材料如下:

(1)用A4纸打印经中学负责人签名、加盖中学公章的试点高校综合评价录取招生报名系统生成的综合评价录取招生报名申请表;

(2)高中阶段各学期成绩汇总表以及年级排名情况汇总表复印件、学业水平测试、综合素质评价等(经中学教务部门审核盖章);

(3)高中阶段与报名条件相关的获奖证书复印件和其他证明自己特长、优势的材料(经中学教务部门审核盖章);

(4)个人陈述材料,内容包括自身成长经历及体会、个性特长及取得的成果、进入高校的努力方向及设想等,字数在800字左右;

(5)二代身份证复印件。

3、材料确认。学校在收到考生申请材料后将适时在试点高校综合评价录取招生报名系统(网址:http://bm.chsi.com.cn)予以公布,请考生在系统中查询。

四、选拔程序

学校将通过南通大学招生信息网向社会公布南通大学综合评价录取改革试点政策,包括学校综合评价录取的目的、内容、要求和办法等。具体选拔程序为:

1、资格审查

报名截止后,学校组织专家组对申请学生进行资格审核(材料不全者不予审核)。审核分网上、纸质同步进行,请考生确保试点高校综合评价录取招生报名系统上扫描或拍照的图像与邮寄的纸质材料一致(两者不一致者不予审核)。学校将根据考生报名条件、考生条件分等审核情况确定获得面试资格的考生及人数,通过资格审查的考生名单将于5月5日前在南通大学本科招生信息网公布,考生也可通过登录试点高校综合评价录取招生报名系统查看审核结果(网址:http://bm.chsi.com.cn),我校在规定时间内将相关信息报省级招生部门平台进行公示。

2、缴费

初审合格的考生须于5月20日前通过试点高校综合评价录取招生报名系统进行网上缴费(网址:http://bm.chsi.com.cn),根据《关于进一步明确我省高校收费政策有关问题的通知》(苏价费〔2007〕423号、苏财综〔2007〕92号、苏教财〔2007〕89号)规定,考生须缴纳综合评价录取招生测试费人民币60元/人。逾期未缴费者将视为放弃参加测试。

3、打印准考证

初审合格且缴费成功的考生须于6月1日-7日登录试点高校综合评价录取招生报名系统(网址:http://bm.chsi.com.cn)打印准考证,由中学在照片处盖骑缝章后方能生效,逾期视为自动放弃。

4、报到

通过资格审查且缴费成功的考生于6月16日8:00-17:00携带本人身份证、准考证和具备报名条件的相关证明材料原件到南通大学主校区(南通市啬园路9号)报到,核验证书原件等(详细报到安排届时请关注南通大学本科招生信息网)。

5、面试

通过资格审查且缴费成功的考生于6月17日上午携带本人身份证、准考证和具备报名条件的相关证明材料原件到学校参加面试(具体安排详见南通大学本科招生信息网zs.ntu.edu.cn及考场外公告)。考生可根据各自的兴趣爱好,通过提前观看南通大学校情片、登录我校范曾艺术馆、张謇教育史馆、神经再生重点实验室、专用集成电路设计重点实验室、眼科博物馆、蓝印花布艺术馆等具有学校特色的教育教学及科研资源网站查阅资料(南通大学本科招生信息网将提供相关资料或网站链接)。在此基础上,采用结构化面试,主要考察考生的人文素养、专业兴趣、学科特长和创新潜质。

6、确定入选考生

按照“全面衡量、公平公正、宁缺毋滥”的原则,根据考生面试阶段总成绩由高到低,在综合评价招生计划数的200%以内分文理科确定合格考生名单。考生面试阶段总成绩计算方式为:

考生面试阶段总成绩(满分为100分)=面试成绩(满分为80分)+考生条件分(满分为20分)

“考生条件分”计算方法具体见下表:

22.png 

备注:同类型(学科)获奖计最高分,不累计加分。

合格考生投档享受优惠条件分以下二类:

A类: 面试阶段总成绩排序前40%(含)的合格考生或数学、物理、化学奥林匹克学科竞赛获省级赛区一等奖及以上,高考成绩达到所属科类本科第一批省录取最低控制线下20分以内可以投档。

B类:面试阶段总成绩排序在40%(不含)以后的合格考生,高考成绩达到所属科类本科第一批省录取最低控制线下10分以内可以投档。

合格考生名单及享受优惠等级将在南通大学本科招生信息网及考生所在中学予以公示,同时,在规定时间内报省级招生部门相关信息平台进行公示。

7、志愿填报

入选考生须参加2018年普通高校招生全国统一考试,并于6月27日至7月2日凭动态口令卡登录省教育考试院高考志愿填报系统(http://www.jseea.cn或http://gkzy.jseea.cn)专设的“自主招生、高校专项计划、综合评价录取”专栏中将我校填报为综合评价录取志愿。

五、录取政策

对于取得综合评价录取资格的考生,其选测科目等级须达到我校普通类本一批次(省招生代码:1301)录取考生的等级要求,所报专业符合学校选科要求。

在面试基础上,结合考生高考成绩、考生志愿、公示等级等相关要素,采取加权综合评价的方法,对进档考生按加权后成绩由高到低排序,按以下规则进行录取:1、数学、物理、化学奥林匹克学科竞赛获省级赛区一等奖及以上或高考成绩在所属科类排名前5%的考生满足第一志愿 ;2、其余进档考生按“分数优先,遵循专业志愿”原则,根据招生计划数从高分到低分录取并安排专业,对于同分考生,按语文、数学两门科目分数与附加题分数之和从高到低进行排序,如仍相同,则文科类考生再依次按语文(不含附加分)、数学、外语分数从高到低进行排序,理科类考生再依次按数学(不含附加分)、语文、外语分数从高到低进行排序。

加权综合评价的方法为:将入选考生的高考成绩总分折算成标准分(百分制),按50%计入;面试阶段总成绩满分100分,按40%计入;综合素质评价满分4分,按实计入,具体操作方法为针对在综合素质评价中道德品质、公民素养、交流与合作三项均为合格的考生,“学习能力”、“运动与健康”、“审美与表现”等级为1A得1分、2A得2分、3A得4分;学业水平测试选测科目等级折算分满分6分,按实计入,具体折算方法为A+得3分、A得2分。以上四者相加,即为加权综合评价得分。

学校将按综合评价方式录取的考生名单及相关信息在南通大学本科招生信息网上予以公示,同时,在规定时间内报省级招生部门相关信息平台进行公示。

六、激励措施

通过综合评价录取的考生,入学后第一学期结束前可在其高考成绩达到我校普通类本一批次相应专业投档线的专业范围内申请二次选择专业,逾期不再受理。

七、监督机制

1、学校在综合评价录取过程中,遵循“公平、公正、公开、综合评价、择优录取”的原则,对选拔办法、标准、程序以及结果向社会公示,接受社会监督。

2、综合评价录取工作在学校本科招生工作领导小组领导下,由综合评价录取工作小组具体实施选拔工作,并由学校纪检监察部门全程监督。

3、中学及学生本人应本着公平、公正、公开和诚信的原则,严格按照规定程序进行申请和推荐工作。推荐材料必须属实,如有弄虚作假者,一经查实,将取消申请学生的被选拔资格。同时,将相关情况上报省教育考试院。

4、对在综合评价录取中存在违规承诺及操作,虚报或伪造、编造有关材料,考试作弊、替考等弄虚作假、徇私舞弊行为的,一经查实,依据有关规定分别予以严肃处理。

5、学校未委托任何机构或个人进行综合评价录取招生相关工作;校内单位、教职工不得组织或参与综合评价考前辅导和应试培训。

八、申诉渠道

考生如对我校综合评价录取工作有异议,可以书面形式向我校纪检监察部门反映,联系电话(0513)85012062。

九、联系方式

1、电话:(0513)85012170(兼传真)

2、地址:南通市啬园路9号(邮编226019)

南通大学招生办公室

3、网址:zs.ntu.edu.cn

4、电子信箱:zsb@ntu.edu.cn

十、本方案由南通大学招生办公室负责解释。

十一、如果国家或江苏省对综合评价录取工作的政策有所调整,我校也将做出相应调整。

 

 

以上内容由院校负责解释



院校风采